Mainly on GitHub (GH CI to push changes in place)
https://github.com/voc/schedule
- Python 98.7%
- Ruby 0.6%
- Shell 0.5%
- Haml 0.2%
|
Some checks failed
Mirroring / to_git-c3voc-de (push) Has been cancelled
Bumps [requests](https://github.com/psf/requests) from 2.32.3 to 2.32.4. - [Release notes](https://github.com/psf/requests/releases) - [Changelog](https://github.com/psf/requests/blob/main/HISTORY.md) - [Commits](https://github.com/psf/requests/compare/v2.32.3...v2.32.4) --- updated-dependencies: - dependency-name: requests dependency-version: 2.32.4 dependency-type: direct:production ... Signed-off-by: dependabot[bot] <support@github.com> Co-authored-by: dependabot[bot] <49699333+dependabot[bot]@users.noreply.github.com> |
||
|---|---|---|
| .github/workflows | ||
| archive | ||
| docs | ||
| example_deu | ||
| locations | ||
| validator | ||
| voc | ||
| .gitignore | ||
| csv2schedule_deu.py | ||
| deploy.sh | ||
| filter_xcal.py | ||
| html2meta.py | ||
| html2schedule.py | ||
| LICENCE.txt | ||
| poetry.lock | ||
| pyproject.toml | ||
| README.md | ||
| requirements.txt | ||
| schedule2wiki.py | ||
| schedule2wiki_allinone.py | ||
| schedule_36C3.py | ||
| schedule_38C3.py | ||
| schedule_39C3.py | ||
| schedule_camp2023.py | ||
| schedule_divoc.py | ||
| schedule_jev22.py | ||
| schedule_json2xml.py | ||
| schedule_rC3.py | ||
| schedule_rC3_21.py | ||
| validate_rC3.py | ||
| wiki2schedule.py | ||
| wikitable2schedule.py | ||
schedule
Mono-Repo with various scripts and a library to generate, convert and validate schedule files for events which use the frab conference system, pretalx, or every other system able to generate schedule.json or CSV files in the correct format.
Dependencies
Debian and similar
sudo apt-get install python python-pip python-lxml libxslt1-dev libxml2-utils
pip3 install -r requirements.txt
pip3 install --pre gql[aiohttp]
macOS
brew install python3 poetry
poetry install
poetry env activate
If you have problems with lxml see https://stackoverflow.com/a/26544099/521791
Local usage for 39C3
https://c3voc.de/wiki/events:39c3:schedule
mkdir 39c3
python3 schedule_39C3.py
History
38C3
37C3
CCCamp23
JEV22
rC3_21
- https://c3voc.de/wiki/events:jahresendveranstaltung2021:schedule
- https://git.cccv.de/rc3/schedule-2021
rC3
36C3
see also:
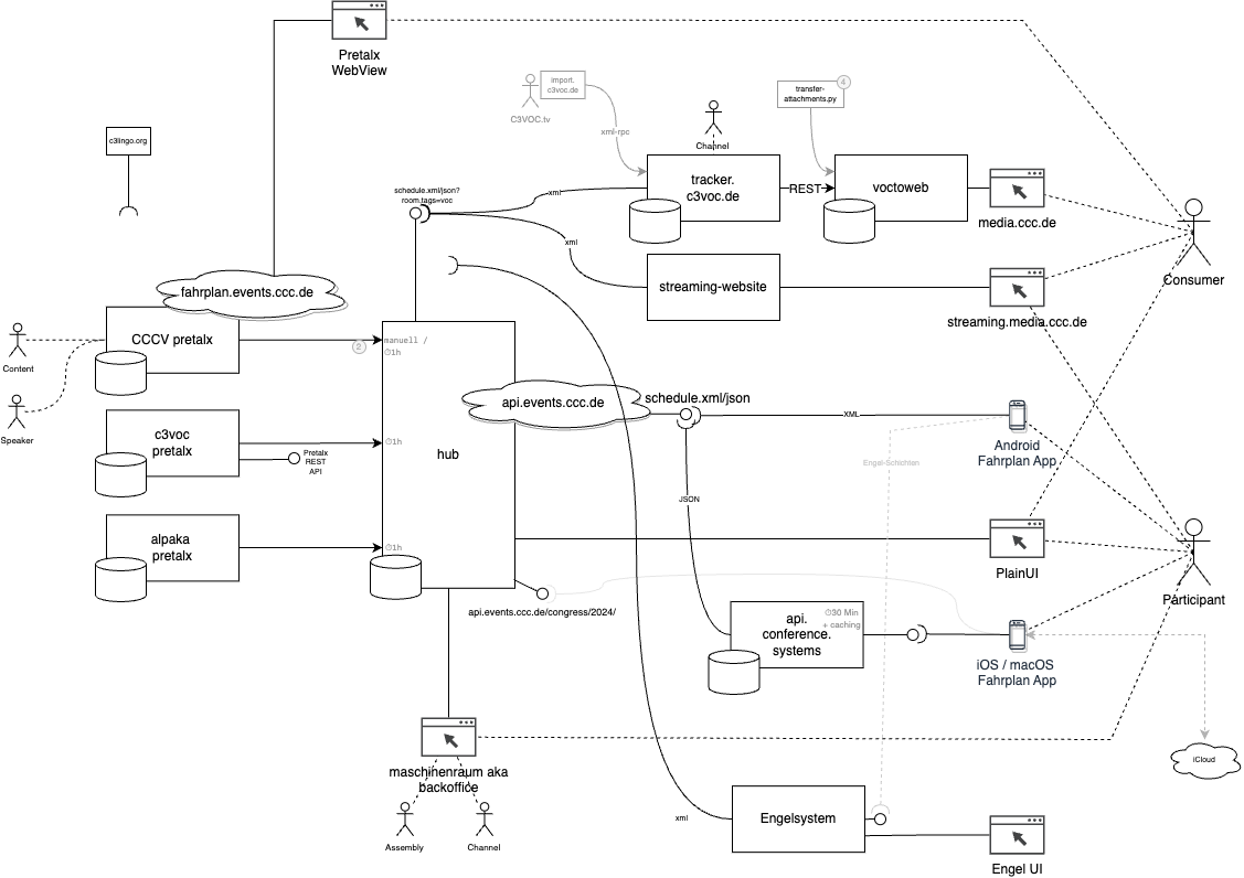
34C3
see https://github.com/voc/schedule/blob/34C3/docs/data_flow_34C3_v0.7.pdf to get an overview and talk to @saerdnaer aka Andi if you have questions.
